废塑料“一锅变油”:低温催化升级回收PVC与聚烯烃混合物新路径丨Science

距ChinaReplas展会还有
15天

摘要:聚烯烃及其氯化衍生物传统的废物转化为能源的方法,如焚烧和热解,以及用于PVC利用的大多数化学升级循环方法,需要彻底,高温脱氯,以防止有毒氯化物的释放。我们在这里提出了一个战略,将废弃的PVC升级为氯-在单级工艺中除去游离燃料范围的烃和HCl,在低温串联过程中,该方法通过放热的烷基化和异丁烷或异戊烷的氢转移来抵消吸热的脱氯和C-C键断裂。轻质异烷烃可从炼油工艺中获得,部分来自产品流的循环。该方法适用于处理真实的-世界上混合和污染的聚氯乙烯和聚烯烃废物流。
— 1 —
在我们日常生活的各类废弃塑料中,聚氯乙烯(PVC)、聚乙烯(PE)和聚丙烯(PP)——统称为聚烯烃(polyolefins),占据了全球塑料产量的六成以上,是塑料垃圾问题的最主要来源。
PVC 具有结构稳定、耐腐蚀阻燃的优点,因此广泛应用于管材、电线、薄膜和建筑材料等;
PE、PP 则常用于包装、容器、家用制品、汽车零件等产品。
然而,正是这些优异特性,使它们在自然和人工环境中都难以降解。物理分拣/机械回收对于含有杂质、混合塑料的废物流常常无能为力。特别是 PVC 含有高达57%的氯(Cl)元素,一旦高温焚烧,很容易产生二噁英、呋喃、多氯联苯等剧毒持久污染物,对环境与人体健康造成严重威胁。因此,传统焚烧和高温热解路径并不理想。
在“碳中和”与“塑料循环经济”理念不断深入人心的背景下,科学界迫切希望找到一种低能耗、低污染、适用于复杂混合废塑料的新型化学回收路径——它不仅能安全处理PVC中氯元素,还要高效利用塑料中的碳氢资源,生成有用的化学原料或燃料,从而打通“废塑料 → 高价值产品”的绿色循环。

图1.建议的PVC、聚烯烃和轻质异烷烃的共同回收利用。(A)描述混合的PVC和聚烯烃废塑料与轻质异烷烃通过串联脱氯-烷基化裂解工艺偶联的示意图,(B)所提出的关键反应步骤的顺序整合了吸热脱氯化氢和C-使用异丁烷(iC 4)进行放热烷基化的C键裂解,具有相应的吉布斯自由能(ΔG°)和焓(ΔH°)。
— 2 —
2025年8月14日,华东师范大学化学与分子工程学院全重实验室张伟研究员团队在国际顶级期刊《科学》(Science)发表突破性研究成果《Integrated low-temperature PVC and polyolefin upgrading》。该团队联合德国慕尼黑工业大学Johannes A. Lercher 院士、美国太平洋西北国家实验室Mal-Soon Lee教授等国际专家,成功开发出全球首创的室温催化转化技术。本文提出一种革命性的低温催化升级技术,能够在30°C常压条件下,将 PVC 与聚烯烃的混合废料一步转化为无氯汽油馏分范围的液态烃(C5–C12)和可再利用的氯化氢(HCl)气体。
这一方法打破了传统思路带来的两大瓶颈:
| 低温一步脱氯+转化 | ||
| “脱氯+裂解+烷基化”协同一锅完成 |
其核心操作原理是利用氯铝酸盐离子液体(ionic liquid, IL),如 C4PyCl–2AlCl₃,作为多功能催化体系,搭配异丁烷(iC4)或异戊烷(iC5)等轻质异构烷烃。在这个体系中:
PVC先在低温下被催化脱氯,生成多烯结构聚合物骨架;
与此同时,聚烯烃在催化下发生协同C–C键断裂;
轻质iso烷烃作为氢供体和烷基化试剂,不断“拼接”分解碎片;
最终生成无氯饱和烃产品,集中于C6–C12汽油范围;
氯元素则以HCl形式被分离出来,便于再次利用(例如回用于 PVC 生产)。
这一“脱氯–裂解–烷基化”协同过程自动发生,“热力学吸热过程相互抵消”,因此反应可以在非常温和的温度下自发前进,为废塑料化学回收开启了新的可能。

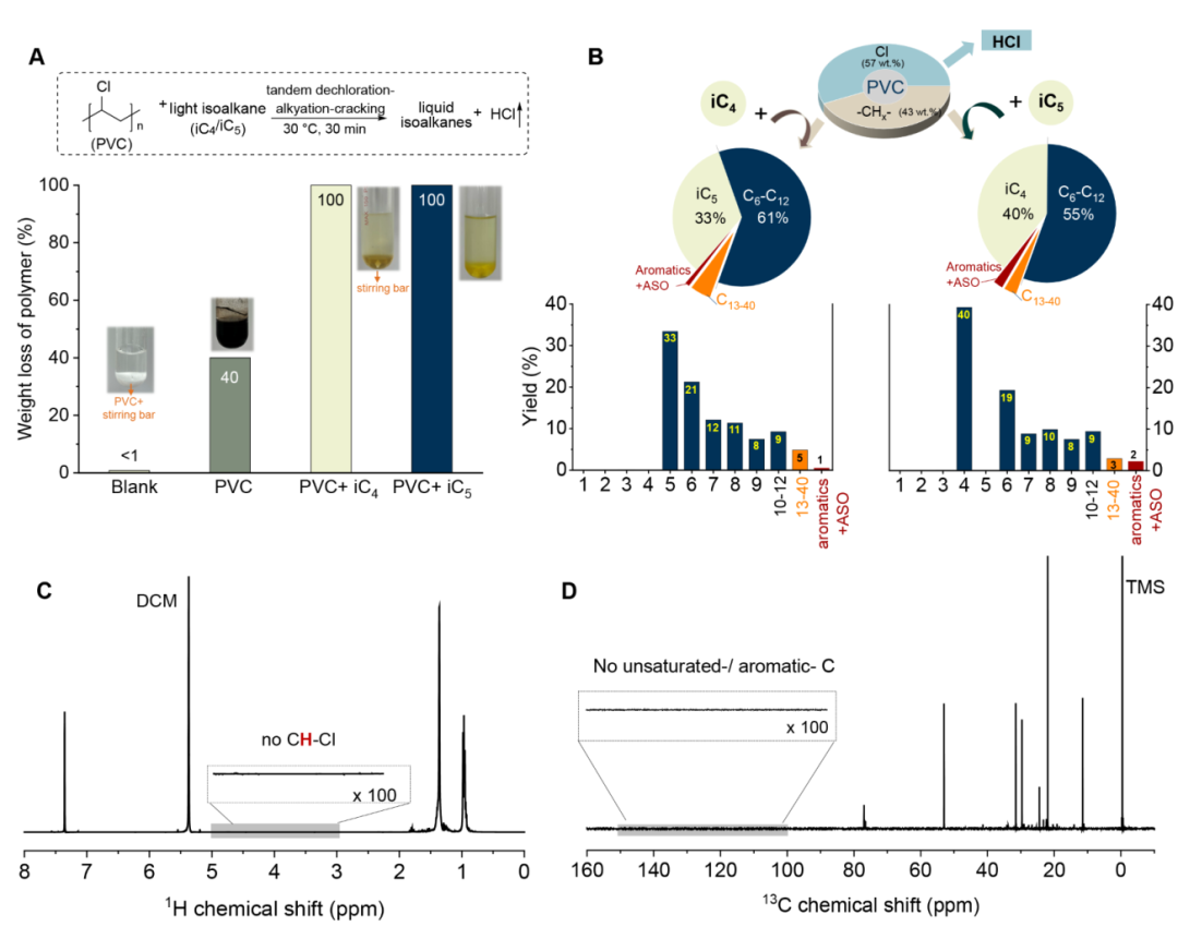
图2. PVC在室温下的串联脱氯-烷基化-裂解。(A)与不含异烷烃的PVC解构相比,PVC/异烷烃在基于AlCl 3的氯铝酸盐离子液体上一锅催化上循环为液体烷烃。反应条件:PVC,200 mg; iC 4/iC 5,800 mg,催化剂,1 mmol,DCM,3 ml;插图显示了在反应和加入萃取剂之后拍摄的快照。(B)来自PVC与iC 4和iC 5反应的产物分布,(C和D)PVC/iC 5反应后上层有机层中产物的1H(C)和13 C NMR(D)谱,证实有机产物是无氯烷烃
— 3 —
在典型试验中,研究团队将200mg PVC + 800mg iso-alkane + 3mL 二氯甲烷 + 1mmol离子液体催化剂置于玻璃反应管中,30°C常压搅拌30分钟后:
工业PVC转化率达到100%;
若无iso-alkane,则仅有40%质量损失,产物为焦化黑色固体;
使用iC4时,生成94 wt.% iso烷烃液体产物(汽油馏分);
使用iC5时,得到55%的汽油产物 + 40%未反应iC4(可回收);
气相产物干净整齐:几乎不含甲烷、乙烷等低碳残渣,主要是iC4和iC5的循环。
进一步试验表明,利用PVC作为“反应起始剂”,可以显著提升聚乙烯低温降解效率,无需添加工业上常用但有腐蚀性的“叔丁基氯(TBC)”引发剂——这为日后推广到复杂混合塑料提供了重要助力。
— 4 —
为何这种“一锅法”可以在30°C下高效进行?研究人员通过红外光谱(ATR-IR)、核磁共振(NMR)以及第一性原理分子动力学(AIMD)模拟,阐明了以下核心机制:
AlCl₃基离子液体能快速与PVC中的C–Cl键配位,形成AlCl₃–PVC络合物;
随后一步完成Cl-迁移 + H夺取 → HCl脱除,生成不稳定的烯烃骨架;
如果此时有iC4/iC5在场,它们即参与烷基化反应,形成“异构烷基”碎片;
进一步裂解和氢转移,让体系不断形成新的C-C键,抑制“焦油”生成;
HCl最终被捕捉为AlCl₄⁻–H⁺–AlCl₄⁻中间体,最终再释放为气态HCl回收。

图3. PVC的脱氯化氢反应机理
整个“脱氯→烷基化→裂解→氢转移”的协同链式反应,就此在室温下顺利完成。
— 5 —
该技术突破的另一个亮点在于其适用范围之广:
软/硬PVC管材、电缆、电线皮 → 可在30°C成功转化;
混入HDPE瓶后,反应温度提高至80°C → 仍能完全转化;
对实际后消费废塑料混料中出现的各种添加剂(如增塑剂、填料、颜料),表现出较强的耐受性;
产物中主要为高纯度C5–C12烷烃馏分,且无氯污染物残留。
研究人员指出,由于产物iC4/iC5和二氯甲烷等可循环使用,以及HCl可作为化工原料重新回收,整个工艺具有良好的可持续性和成本优势。

图4.混合PVC和聚烯烃与iC4的共同升级循环。

— 6 —
从产业视角来看,该技术具备如下应用潜力:
可与现有炼油厂轻烃异构烷基化装置(C4/C5)协同,直接将混合塑料作为反应原料;
设备要求简单,操作温度低,较现有催化裂化显著节能;
同时处理PVC与聚烯烃废流,省去分选环节;
产物为无氯汽油范围烷烃,可直接作燃料或作为烯烃裂解原料;
强化塑料“碳循环经济”,推动脱离“焚烧–填埋”模式。
目前研究仍处于实验室扩大试验阶段,尚需进一步解决的工程问题包括:
催化剂的长循环稳定性对真实废料中杂质的耐受性;
ionic liquid 的回收效率与成本;
连续反应器设备放大设计;
与现有炼厂工序的耦合策略。
— 7 —
大量聚烯烃与PVC塑料曾被视为化学回收的“禁区”,如今,这一常压、低温、一锅法催化策略为我们展示了塑料垃圾向高价值清洁燃料转化的全新方向——无需高温裂解、无需多步分离、无需高风险脱氯,只需要一个小小的离子液体体系和廉价的异构烷烃。
未来,如果这一工艺能够从实验室走向工业,再配合完善的废塑料收集网络和分类系统,塑料垃圾很可能成为继“页岩油革命”之后又一种全新的碳资源来源。
从“垃圾”到“资源”,这项突破性工作向我们展示了塑料循环回收真正的超越式创新:既要变废为宝,更要重塑通往未来的化学路径。
(文章来源:Science )


点击上方海报,报名参加9月2日·浙江宁波

信息咨询,老朋友请联系工作人员,新朋友请扫码加微或联系王会长助理 18901309935
本篇文章来源于微信公众号:废塑料新观察
推荐文章
-
4月27日,万凯新材发布2025年业绩报告。数据显示,公司2025年实现营业收入154.94亿元,同比减少10.08%;归母净利润为1.69亿元,同比增长156.37%;扣非净利润为4170.22万元,同比增长119.48%。 营业收入同比下降主要受瓶级PET产品市场供需关系及价格波动影响,该业务占总收入比重达96.50%。归母净利润大幅增长主要源于政府补助1.01亿元及衍生品投资收益5603.21万元等非经常性损益贡献,二者合计占归母净利润比例超92%。 报告期内,公司重点研发项目取得了重要进展,其中,“生物基呋喃聚酯项目”已完成政策准入突破,获准在中国境内用于食品接触用途,5000 吨中试项目稳步推进中;“PET 化学法再生技术项目”已建成 rPET 中试线并实现稳定运行,成功产出合格产品,工艺路线持续优化,产品验证工作有序推进;“新型耐热共聚酯项目”已经推出了多个牌号高性能耐热聚酯工程塑料,已实现连续量产和销售;“注塑级高透亮非晶型聚酯”项目实现 2 万吨量产,已进入高端化妆品包装领域主流市场;“新戊二醇型 PETG 共聚酯”项目实现 2 万吨量产,主要用于热收缩膜、...
-
随着全球对循环经济要求的日益严格,欧盟《包装和包装废物法规》(PPWR)正成为重塑塑料包装行业的“分水岭”。根据规定,自2026年8月12日起,所有进入欧盟市场的包装必须证明其具备可回收性。尽管具体的细则仍在敲定中,但行业领先的生产者责任组织(PROs)已发出明确信号:企业不应坐以待毙。 — 1 —核心机制:强制性的“可回收分级” PPWR引入了一套严苛的评分系统来衡量包装的可回收程度。从2030年起,包装将根据可回收比例被划分为A、B、C三个等级: A级: 可回收比例≥95% B级: 可回收比例 ≥80% C级: 可回收比例≥70% 低于70%的包装将被禁止进入市场。更为激进的是,到2038年,即便是C级包装也将面临市场禁令。这意味着可回收性不再是企业的“加分项”,而是法律层面的准入红线。此外,可回收性将直接挂钩生产者责任延伸(EPR)费用。高分包装意味着更低的合规成本,而设计缺陷将导致沉重的财务负担和品牌声誉损失。 六个欧洲EPR组织(Fost Plus、Valipac、Verpact、Citeo、Green Dot Norway和NPA Sweden)的代表...
-
《2025中国食品接触再生塑料发展研究报告》(征求意见稿)发布 这份征求意见稿,为食品级再生塑料方面的内容提供了讨论基础。 2008年,北京盈创获得了卫生部的一份评估函。 那曾是中国食品级再生塑料最接近合法化的时刻。 17年过去了。 我们拥有了18家通过美国FDA认证的企业,年产能超过60万吨,正在安装的产能超过40万吨。 我们拥有了全球最大的化学循环rPET项目(浙江佳人10万吨)。 我们拥有了4家同时通过FDA和欧盟EFSA双认证的行业龙头。 但这一切,都只能出口。 ▶一、一个值得关注的现实 江苏赛维尔生产的食品级rPET,已在海外应用于品牌饮料包装。 威立雅华菲的产品,可以合法用于欧盟超市的食品包装。 但只要在中国境内,同样的产品、同样的工艺、同样的标准—— 不能用于食品接触。 这不是技术问题。技术上,我们已经具备国际竞争力。 这是政策困境。 ▶二、四大卡点,卡了17年 卡点一:"新品种"之争 再生PET和原生PET化学成分一样,不是新品种。 原料来源不同,风险不同,应该按新品种管理。 不同角度存在不同理解,企业面临不确定性。...






