艾利丹尼森X君乐宝:乳品行业PET “瓶到瓶” 水洗不干胶标签的应用与实践


乳品行业水洗不干胶标签的试点应用

率先探索乳品标签绿色升级路径
“悦鲜活”是君乐宝打造的高端鲜奶品牌。悦鲜活采用PET瓶与透明瓶贴的组合形式,强调“所见即所得”的纯净感与品质呈现,成为近年来PET瓶在乳制品场景中的标志性应用。
在经过多轮评估与比对后,艾利丹尼森提供的 CleanFlake™ 水洗不干胶标签材料在标签外观适配性、设备兼容性、水洗脱标效果等多个维度的测试中脱颖而出。目前,部分悦鲜活低温鲜奶包装已率先试点上线,成为乳制品标签领域率先推进水洗标签实际应用的代表。

CleanFlake™:支持“瓶到瓶”的可水洗标签技术
CleanFlake™ 是一项专为PET瓶回收打造的水洗标签解决方案,是国内商业化生产,并通过美国塑料回收协会(APR)认证的水洗标签系统,并符合最新国标 GB 4806.15-2024 食品安全要求。该技术已在日化、饮料、家庭护理等多个行业实现大规模工业化落地,在本次与君乐宝悦鲜活的合作中也展现出优异表现。

100%洗脱率,杜绝残胶污染:
CleanFlake™技术的核心优势在于其独特的SR3013水洗黏合剂。该黏合剂能够在最低70°C的碱性水洗环境下,使标签与PET瓶片彻底分离,而不会对PET材料造成污染,保证了PET片材的纯度。同时,相较于传统的高温分离(需85°C或更高温度),CleanFlake™的低温分离工艺能显著降低能源消耗,有效降低回收成本和温室气体排放。

兼顾水洗与老化特性,常规使用无风险:
该技术不仅确保水洗环境下标签可高效脱落,同时在日常使用过程中具有出色的老化稳定性,不起泡、不翘边,确保乳品等对包装稳定性要求极高的应用场景中仍能表现优异。

支持“瓶到瓶”高值回收:
CleanFlake™技术助力实现再生PET的高纯度利用,使PET净片符合可重新用于饮料瓶生产的物理和安全要求,为真正的“瓶到瓶”循环打下基础。这一能力对于像悦鲜活这样的食品级冷链品牌来说,尤为重要。

“即插即用”,兼容现有体系:
该技术适用于高速、低速贴标线,具备“即插即用”特性,无需额外设备改造,降低技术门槛,为大规模切换水洗标签提供可能。

通过多项国际认证,标准化优势显著:
CleanFlake™技术已通过APR,EPBP与Petcore Europe认证,符合全球可回收标签标准,具备支持食品级rPET闭环的专业能力。这些认证不仅是对其环保性能的背书,也意味着悦鲜活等高标准品牌在导入过程中具备合规与稳定性双重保障。
艾利丹尼森是国家标准《塑料 可回收再生设计指南第1部分:聚对苯二甲酸乙二醇酯(PET)材料》《塑料可回收再生设计指南第2部分:高密度聚乙烯(PE-HD)材料》的参编单位,始终致力于将全球领先的循环设计理念与实践经验注入中国标准体系,从源头推动塑料包装的绿色设计,为全产业链的可持续发展提供坚实的技术支撑。

本篇文章来源于微信公众号:废塑料新观察
推荐文章
-
第16次北美(美国、墨西哥) 塑料回收再生行业考察 开始报名了!!! 随着塑料废弃物问题日益引起公众关注,物理与化学回收技术逐渐成为循环经济讨论的焦点。美国塑料公约(U.S. Plastics Pact)于2025年11月发布立场文件,明确表示支持在严格的管理框架下,将物理与化学回收作为塑料包装循环经济的补充性解决方案,而非替代减量、重复使用或机械回收的手段。 美国塑料公约(U.S. Plastics Pact)是一项旨在推动美国塑料包装可持续发展的行业倡议,于2020年正式启动,是艾伦·麦克阿瑟基金会全球塑料公约网络的重要组成部分 该文件表示,这些技术不应被神化为“万能解药”,也不应被全盘否定,而应基于科学与系统思维,负责任地整合到更广泛的废物管理体系中。以下内容摘自该立场文件,如需阅读立场文件原文,可识别二维码: — 1 —什么是物理回收与化学回收?根据国际标准化组织(ISO)正在制定的术语框架 ISO/CD 15270-1.3,回收技术可分为以下四类: 机械回收:传统方式,通过清洗、破碎、挤出等物理过程处理塑料,不改变聚合物结构。 物理...
-
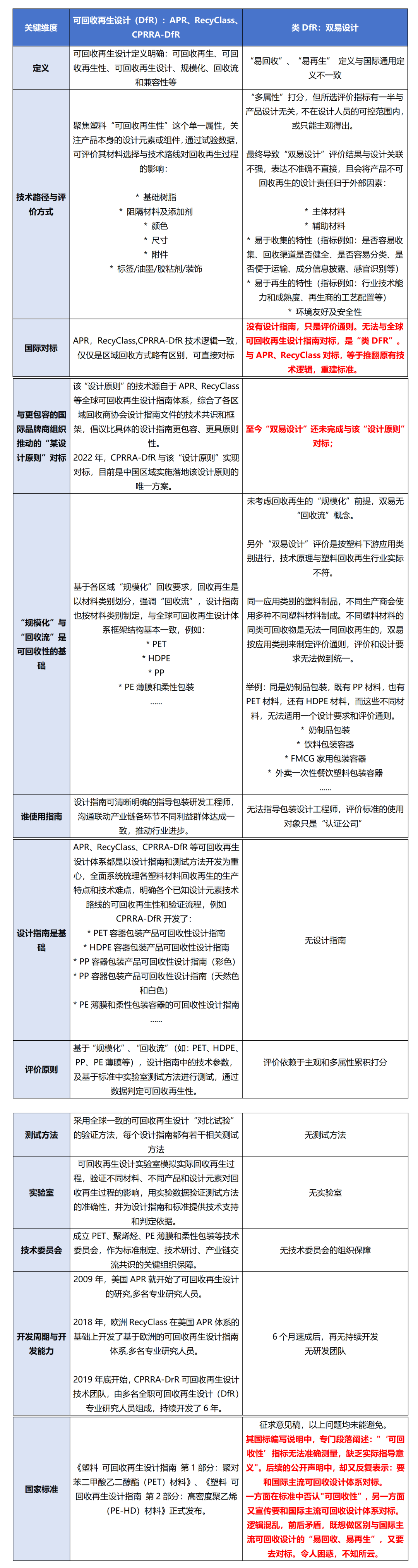
塑料可回收再生设计(Design for Recycling, DfR)作为推动循环经济的关键技术体系,在全球范围内已形成较为成熟的标准与实践路径。然而,中国在这一领域的发展尚处于初级阶段,专业研究人员稀缺,部分探索甚至陷入误区。 本文以双易设计(Double E Design)标准为例,结合国际主流体系(如APR、RecyClass等)进行对比,剖析其存在的根本性问题,并呼吁行业回归科学、透明的技术路径。个体陷入误区,仅仅是个体成长过程,但是作为标准编制的专业机构,拿自己错误的认知去影响行业,尤其是给中国刚刚还在发展期初的DfR体系,造成混乱和混淆,这个就不对了,这是本文发布的初衷。 以下从13个可回收再生设计关键维度对比双易与APR、RecyClass、CPRRA-DfR的差异,系统分析其内在技术缺陷与认知错误: 注:该领域过于细分,加上有意无意的混淆和模糊,非长期研究DfR的研究者很难发现其内在缺陷和错误。 由以上技术细节的对比分析,我们发现了3个被忽视的事实: — 1 — 宣称“国际对标”,实为自我否定 双易设计在宣传中存在显著的前后矛盾。...
-
随着全球塑料污染治理的加速发展,“以设计为导向”正成为塑料包装治理的主流趋势。欧盟已明确要求到 2030 年,所有上市包装必须具备“设计可回收”的能力。联合国塑料公约谈判也将“优化塑料产品设计”列为塑料污染的核心治理手段之一。在中国,“十四五” 塑料污染治理行动方案明确提出 “积极推行塑料制品绿色设计”,塑料包装相关设计标准的制定也在持续提速。— 1 —全球趋势:设计正在成为塑料包装管理的“硬规定”越来越多国家将“设计可回收”纳入法律体系。以欧盟为例,2024 年通过的《包装与包装废弃物法规》(PPWR)规定,到 2030 年,所有上市包装必须具备“设计可回收”能力;2035 年起,包装是否能在现实条件下实现“规模化回收”也将纳入强制评估。这一机制首次将设计与回收体系协同纳入监管框架。随着塑料污染治理和循环经济进程的加快,绿色设计正逐渐成为中国“双碳”战略与产业绿色转型的重要抓手。在中国国家标准体系优化过程中,绿色、低碳与资源高效利用被明确为核心方向。目前绿色产品标准体系以资源、能源、环境、产品品质与低碳五大维...





