《塑料 再生塑料色差的测定》国家标准,验证试验报告
根据国标委发〔2023〕63号《国家标准化管理委员会关于下达2023年第四批推荐性国家标准计划及相关标准外文版计划的通知》,《塑料 再生塑料色差的测定》国家标准制订项目(项目编号为20232459-T-606)已正式立项,项目计划时间为2023年-2025年。
《塑料 再生塑料色差的测定》国家标准征求意见稿,点击链接查看:再生塑料的色差:黄色指数、白度以及ΔE
为确保该标准的科学性、合理性和可操作性,按照国家标准制定工作程序,需对标准规定的条件进行验证试验。标准牵头单位中蓝晨光成都检测技术有限公司已组织 6 家实验室对 8 种样品开展验证试验。目前,试验仍在进行中,数据尚未收集齐全。具体工作情况如下:
— 1 —
验证试验进展
— 2 —
1

验证试验用样品

2

参与单位
彩谱科技(浙江)有限公司、东莞市惟思德科技发展有限公司、上海韵鼎国际贸易有限公司、浙江石油化工有限公司、阜阳市产品质量监督检验所、中蓝晨光成都检测技术有限公司
3

测试
2、测试参数
光源和观察者:D65/10。
仪器光学几何结构符合CIE15的规定:
积分球的几何结构di:8,de:8,8:di,8:de。
无积分球的几何结构45a:0,0:45a,45x:0,0:45x。
方法:反射法
3、测试

4

试验条件验证

对于质量合格的原生塑料,可认为色差是相当小的,各原生塑料色差平均值均小于 0.5,标准偏差小于 0.2。其中 PMMA 色差较大,可能因为本身透明性高,光线穿过颗粒是多次反射、散射等造成检测的光信号波动较大。
1.2 再生塑料的色差







— 3 —
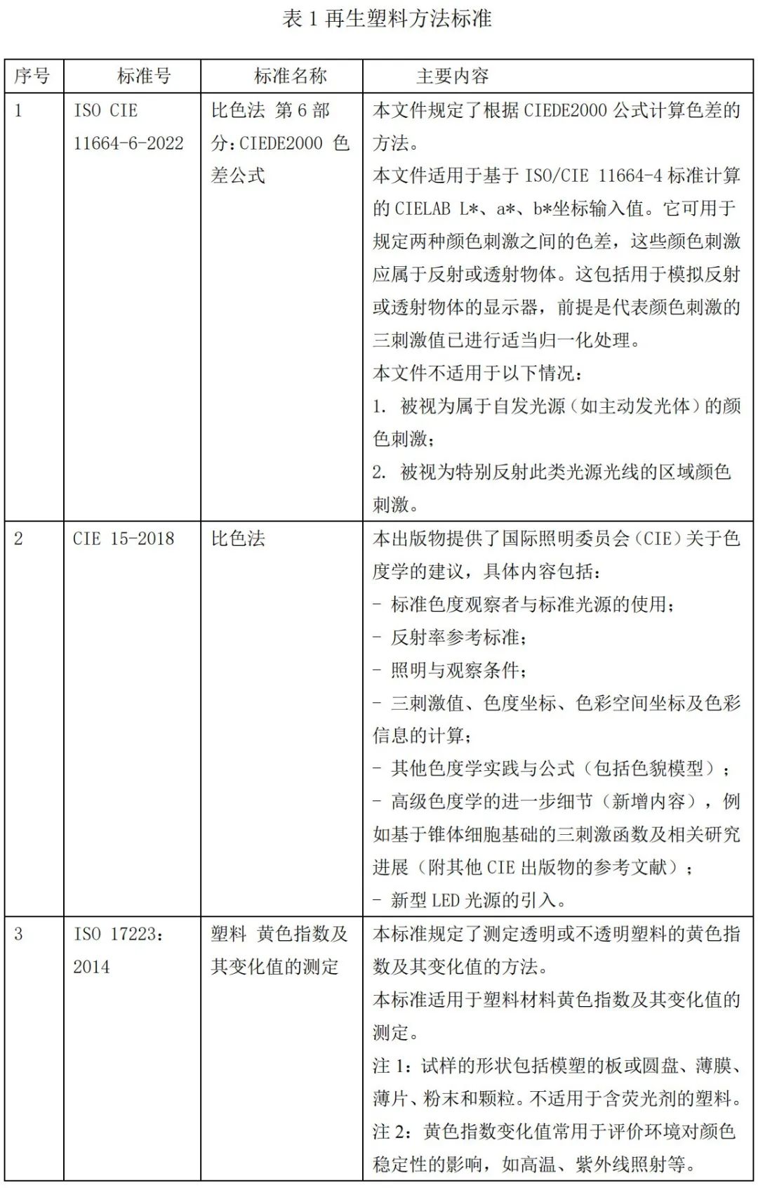
国内外相关标准情况


— 4 —
主要内容的确定
1

色差公式的确定
2

仪器的规定
3

测试步骤的确定
再生塑料系列国家标准进展
序号 |
标准计划编号 |
标准名称 |
预审查时间 |
1 |
2023-0901T-HG |
塑料 产品可回收再生设计通用要求 |
2025 年4月 |
2 |
20241703-T-606 |
塑料 可回收再生设计指南 第1部分:聚对苯二甲酸乙二醇酯(PET)材料 |
|
3 |
20241696-T-606 |
塑料 可回收再生设计指南 第2部分:高密度聚乙烯(HDPE)材料 |
|
4 |
20241693-T-606 |
塑料 再生塑料 第4部分:聚烯烃混合物材料 |
2025 年5月 |
5 |
20232461-T-606 |
塑料 再生塑料 第10部分:聚对苯二甲酸丁二醇酯(PBT)材料 |
|
6 |
20241694-T-606 |
塑料 再生塑料 第12部分:聚甲基丙烯酸甲酯(PMMA)材料 |
2025 年6月 |
7 |
20241698-T-606 |
塑料 再生塑料 第13部分:聚苯醚(PPE)材料 |
|
8 |
20241700-T-606 |
塑料 再生塑料产品评价技术规范 第1部分:聚对苯二甲酸乙二醇酯(PET)材料 |
2025 年5月 |
9 |
20241692-T-606 |
塑料 再生塑料产品评价技术规范 第2部分:聚苯乙烯(PS)材料 |
|
10 |
20241695-T-606 |
塑料 再生塑料成分鉴别 第1部分:聚对苯二甲酸乙二醇酯(PET)材料 |
2025 年5月 |
11 |
20241701-T-606 |
塑料 再生塑料成分鉴别 第2部分:聚丙烯(PP)材料 |
|
12 |
20240594-T-606 |
塑料 再生塑料 可追溯性和环境因素评估指南 |
2025 年5月 |
13 |
20232459-T-606 |
塑料 再生塑料色差的测定 |
2025 年6月 |
14 |
2023004757 |
用于不同塑料加工工艺的机械再循环聚丙烯(PP)再生塑料和聚乙烯(PE)再生塑料的测试和表征 |
2025年10月 |
本篇文章来源于微信公众号:废塑料新观察
推荐文章
-
2026年3月26-27日点击上图报名,咨询:189013099352月5日 – 鲁姆斯(Lummus Technology)和住友化学联合宣布,其高效的聚甲基丙烯酸甲酯化学回收技术(PMMA-CR)正式实现商业化。此举建立在鲁姆斯与住友化学于2024年5月首次宣布的战略合作伙伴关系之上,双方将共同开发并商业化支持石化价值链循环经济和碳中和社会的技术。— 1 — 合作详情鲁姆斯总裁兼首席执行官Leon de Bruyn表示:“通过融合鲁姆斯的工艺专长与住友化学的材料创新能力,我们提供了一套可规模化扩展、经济可行的PMMA回收解决方案。该解决方案为我们的客户提供了一条清晰的途径,帮助他们减少浪费、降低排放,并从回收材料中挖掘新的价值,从而将可持续发展转化为竞争优势。”住友化学高级常务执行董事Seiji Takeuchi表示:“我们很荣幸与值得信赖的合作伙伴鲁姆斯携手,将这项创新的PMMA-CR技术推向市场。通过商业许可,我们将助力实现PMMA的循环再生,为构建循环经济做出贡献。”自2024年建立合作关系以来,鲁姆斯和住友化学在PMMA-CR技术的研发和商业化方面取...
-
点击上方海报,报名参会 会议咨询:18901309935(微信同号) 在2月4日立春的2026新年演讲中,中国合成树脂协会塑料循环利用分会常务副会长、《废塑料新观察》主编王旺指出行业正站在AI、石化、规划衔接、经济新旧赛道与全球格局变化的“多重奇点交汇处”,亟需打破旧逻辑、适应系统性变革。(详情:塑料循环,站在多重奇点的交汇处 | 王旺直播回顾1)王旺进一步聚焦于行业在实践层面遭遇的十二重激烈矛盾,揭示出理想与现实、政策与市场、技术与制度之间的深层张力,呈现出塑料循环“下半场”转型的复杂性与紧迫性。01 前端回收理想闭环难成“理想闭环”与“现实断链”的冲突。分类回收在理论上应形成资源循环,现实中却往往在收集、分拣环节“断链”。材料回收与低值焚烧并存,先进分选技术与人工捡拾同在,资源闭环远未建成,这是行业基础层面的根本矛盾。02 中端加工:路径选择与经济效益物理回收(往往降级)与化学、生物回收(可原级升级)的技术路线选择。低端循环虽易但价值低,高端循环虽好但成本高、技术门槛高。技术装备需要持续迭代,而原有投资可能成为沉没成...
-
2026年3月26-27日点击上图报名,咨询:18901309935在循环经济模式的推动下,塑料的回收与再生正变得越来越重要。塑料回收的过程中,再生树脂的异味始终是行业面临的重大课题。这一问题在再生烯烃类树脂(如rPE、rPP和rHDPE)中尤为突出。Easypure除味系统是Piovan针对这一问题,向市场提供的创新解决方案。通过高温气流加热除味料斗内的再生树脂,同时利用该气流作为载体有效剥离挥发性有机物及污染成分。模块化设计支持500kg/h、700 kg/h、1000 kg/h、2000 kg/h及更高的处理能力。 — 1 — Easypure - Odor Minder 气味检测器Odor minder 气味检测器是一款紧凑设备,可以直接安装于EPH除味料斗,其组成包括: 配备自动清洁功能的自动采样泵 专用主板(带2个以太网端口,用于与PLC和HMI通信) 高灵敏度传感器模组 Odor minder 气味检测器能实时提供物料气味状态的定性数据,指导操作人员优化除味工艺,从而实现节能和增效。— 2 — Easypure – ESP单元ESP单元可根据再生树脂的处理产能和除味工艺的需求提供相应气流。加热功能由集...






