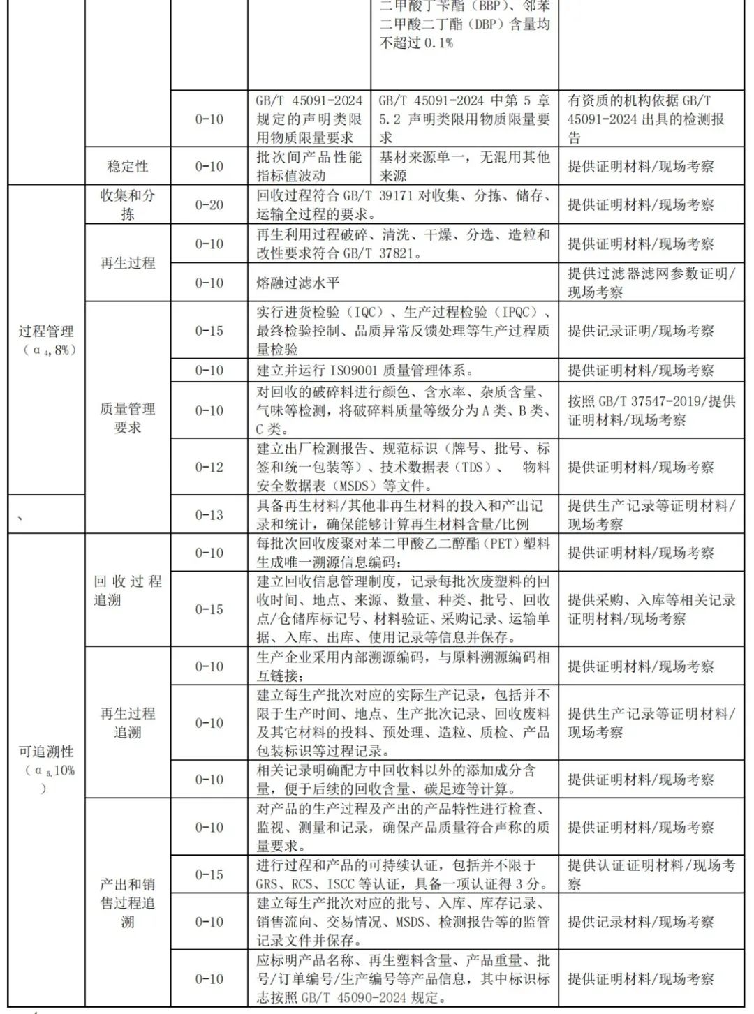
再生PET产品的回收、生产、销售使用等全过程,国家标准中技术要求如何评价?
《塑料 再生塑料产品评价技术规范 第1部分:聚对苯二甲酸乙二醇酯(PET)材料》(标准计划编号:20241700-T-606) 《塑料 再生塑料产品评价技术规范 第2部分:聚苯乙烯(PS)材料》(标准计划编号:20241692-T-606)

标准适用范围
术语和定义
GB/T 2035、GB/T 40006.1、GB/T 40006.6、GB/T 30102和GB/T 37821界定的以及下列术语和定义适用于本文件。
可追溯性 Traceability
追溯客体的历史、应用情况或所处位置的能力。
注:当考虑产品或服务时,可追溯性可涉及:
——原材料和零部件的来源;
——加工的历史;
——产品或服务交付后的分布和所处位置。
[来源:GB/T 19000-2016,3.6.13,改写]



证实方法与取值规则

2、评价总分计算
评价总分应按式(1)计算:

式中:
Q ——总得分数;
Q1~Q6——分别为环境能源、品质、过程管理、可追溯性、科技水平评价指标的得分;
附 录 A
(规范性)指标计算方法
1、废水回用率
废水回用率按式(A.1)计算:

式中:
Kw——废水回用率;
Vw——统计期内,企业外排废水自行处理后的回用水量,单位为吨(t);
Vd——统计期内,企业向外排放的废水量,单位为吨(t)。
统计期内每生产 1t 产品所消耗的新鲜水量,主要包含生产工艺用水和车间清洁用水,不包括原料用水和生活用水。新鲜水指从各种水源取得的水量,各种水源包括取自地表水、地下水、城镇供水工程以及从市场购得的蒸馏水等产品,按式(A.2)计算:

式中:
V——每生产 1t 产品的新鲜水消耗量,单位为吨每吨(t/t);
Vi——在一定计量时间内(一年)产品生产用新鲜水量,单位为吨(t);
Mc——在一定计量时间内(一年)产品的总产量,单位为吨(t)。
再生塑料系列国家标准进展
序号 |
标准计划编号 |
标准名称 |
预审查时间 |
1 |
2023-0901T-HG |
塑料 产品可回收再生设计通用要求 |
2025 年4月 |
2 |
20241703-T-606 |
塑料 可回收再生设计指南 第1部分:聚对苯二甲酸乙二醇酯(PET)材料 |
|
3 |
20241696-T-606 |
塑料 可回收再生设计指南 第2部分:高密度聚乙烯(HDPE)材料 |
|
4 |
20241693-T-606 |
塑料 再生塑料 第4部分:聚烯烃混合物材料 |
2025 年5月 |
5 |
20232461-T-606 |
塑料 再生塑料 第10部分:聚对苯二甲酸丁二醇酯(PBT)材料 |
|
6 |
20241694-T-606 |
塑料 再生塑料 第12部分:聚甲基丙烯酸甲酯(PMMA)材料 |
2025 年6月 |
7 |
20241698-T-606 |
塑料 再生塑料 第13部分:聚苯醚(PPE)材料 |
|
8 |
20241700-T-606 |
塑料 再生塑料产品评价技术规范 第1部分:聚对苯二甲酸乙二醇酯(PET)材料 |
2025 年5月 |
9 |
20241692-T-606 |
塑料 再生塑料产品评价技术规范 第2部分:聚苯乙烯(PS)材料 |
|
10 |
20241695-T-606 |
塑料 再生塑料成分鉴别 第1部分:聚对苯二甲酸乙二醇酯(PET)材料 |
2025 年5月 |
11 |
20241701-T-606 |
塑料 再生塑料成分鉴别 第2部分:聚丙烯(PP)材料 |
|
12 |
20240594-T-606 |
塑料 再生塑料 可追溯性和环境因素评估指南 |
2025 年5月 |
13 |
20232459-T-606 |
塑料 再生塑料色差的测定 |
2025 年6月 |
14 |
2023004757 |
用于不同塑料加工工艺的机械再循环聚丙烯(PP)再生塑料和聚乙烯(PE)再生塑料的测试和表征 |
2025年10月 |
本篇文章来源于微信公众号:废塑料新观察
推荐文章
-
随着全球法规收紧、净零碳目标的推进,废塑料化学回收正从示范阶段迈入工业化部署的关键时期。然而,许多项目在实际运营中频频遇阻,如热裂解装置频繁停机、热裂解油品质不稳、升级成本高昂、特定废塑料缺乏经济可行的回收路径……这些问题让投资者和运营方陷入“有技术、难盈利”的困境。苏尔寿化工依托在分离、纯化及加氢升级领域数十年的深厚积淀,正式推出Value Recycling技术组合,涵盖 PyroCon™、PyroCare™、MaxFlux™、EcoStyrene™四大核心技术,直击化学回收各环节痛点,帮助客户将复杂、多变、高风险的废塑料原料,转化为可融资、可运营、可规模化的工业资产。可以根据您的喜好, 开启您的价值之旅!↓↓↓电脑端可登录: https://chemtech.sulzerct.com/psrecycling移动端请往下浏览化学回收的“隐形杀手”在哪里?热裂解项目表现欠佳,问题往往不出在反应器,而是集中在热裂解后的急冷与冷凝段—结垢与结焦导致频繁停机,装置开工率低下。 与此同时,粗热裂解油(PPO)含有氯、氮、硫、硅及金属等杂质,原料品质波动大,下游催化剂寿命缩短...
-
合规是企业唯一出路,虚开骗税将面临重罚!在ChinaReplas2026第33届中国国际塑料化学回收和再生大会上,北京华税律师事务所合伙人张倩发表题为《2026年塑料回收和再生行业——税务合规与业务重构》的演讲,系统剖析了当前行业面临的税务热点。 — 1 —严查违规招商引资,持续推动“反向开票” 废塑料回收端长期存在发票缺失问题,再生塑料企业发票合规问题突出。国家税务总局已开展违规招商引资涉税问题专项治理行动,依托税收大数据建立监测指标体系,按月监控税费申报、收入、减免异常等问题。2025年全年向各地推送核查问题线索389条;推动地方政府废止或修改违规涉税协议条款。 重点打击“政策洼地”和“开票经济”——即地方违规引税返税、招引空壳企业虚开。同时,反向开票制度持续落实,但企业须按规定为自然人出售者代办税费、预缴个税,否则将被暂停反向开票资格。 — 2 —资源综合利用增值税即征即退:条件与红线 根据财政部税务总局公告2021年第40号,废塑料综合利用企业可享受增值税即征即退70%或100%(废农膜为100%)。需同时满足目录技术标准和7项条...
-
2026年4月15日,欧洲标准化委员会(CEN)正式发布了EN 18120-1:2026——《包装 - 塑料包装的可回收性设计 - 第1部分:定义与原则》。这是欧盟首个专门针对塑料包装可回收性设计的欧洲标准,标志着欧盟在落实其里程碑法规——《包装和包装废弃物法规》(PPWR)——的道路上,迈出了坚实的技术标准化一步。 几乎在同一时期,中国的《塑料 可回收再生设计指南》系列国家标准(GB/T 46020.1-2025 & GB/T 46020.2-2025)已于2026年2月1日正式实施。两大经济体的核心标准相继落地,并非巧合,而是全球应对塑料污染、构建循环经济体系共识下的必然产物。 — 1 —EN 18120-1:PPWR落地的“技术说明书” 欧盟EN 18120-1标准旨在为塑料包装的可回收再生设计提供定义与基本原则,并建立一个评估包装及其组件在现有收集、分拣和回收流程兼容性的框架。其核心要点包括:1.明确关键定义:标准清晰定义了 “可回收性”、“兼容性” 以及 “可回收再生设计” 等核心术语。其中,“为回收而设计”指确保包装及其独立组件,在已建立的、经过运营环境验证的收集、...





