院士最新研判丨我国废弃物循环利用体系建设路径与发展建议

摘要:废弃物循环利用是我国可持续发展的重要组成部分,是国家发展规划的重要战略任务之一。本文梳理了我国废弃物循环利用的主要成效与未来发展趋势,辨识了废弃物循环与减污降碳协同潜力未充分发挥、技术创新和研发力度不足、可持续商业模式缺乏、标准认证体系不规范、现有法律法规和标准体系建设协同性不足等问题。在此基础上,针对新能源固废、废弃高分子材料、工业固废跨产业协同、城市多源废弃物耦合4个废弃物循环利用的重点领域,从源头建立绿色生产和设计体系、优化回收过程网络、促进废弃物产品再利用和服务创新3个角度,进一步提出了各重点领域全过程的废弃物循环利用体系建设路径与主要任务。为推动我国废弃物循环利用体系的高质量建设,本文从循环与减污降碳协同增效、重大技术研发与产业化、激发再生产品的提质升级与规模化应用、助力废弃物循环利用的智能化精细化管控、加强要素保障等方面提出了发展建议。
关键词:循环利用体系建设路径;新能源固废;高分子材料固废;工业废弃物跨产业协同;多源废弃物耦合
中国工程院贺克斌、郝吉明院士团队在《中国工程科学》2024年第6期发表文章,总结我国废弃物循环利用的成效与趋势,指出技术创新不足、商业模式缺乏、标准体系不完善等问题。文章聚焦新能源固废、废弃高分子材料、工业固废跨产业协同、城市多源废弃物耦合四大重点领域,从绿色生产设计、回收优化、再利用与服务创新三方面提出体系建设路径,并建议加强技术研发、提升再生产品应用、推进智能化管控等,以推动废弃物循环利用高质量发展。



李 编 博士
高分子物理与化学专业

进入废塑料化学循环领域4年
专注PET、PE、UPR等化学回收

前言
党的二十大报告提出实施全面节约战略,推进资源节约集约利用,加快构建废弃物循环利用体系。废弃物循环利用对碳达峰、碳中和、资源安全、生态环境保护及经济可持续发展至关重要。面对全球资源消耗和环境污染加剧,其在水泥、钢铁、塑料等领域的应用可削减45%温室气体排放,并缓解资源压力。预计到2030年,钢铁回收利用将使我国钢铁对外依存度从60%降至30%。目前我国固体废物累积堆存量约8×10¹⁰t,年新增1.2×10¹⁰t,且仍在增长。
废弃物循环利用有助于强化资源保障、优化供应链、减少污染排放,并推动“无废城市”建设,形成“城市矿产”开发新模式。然而,与国际先进水平相比,我国循环利用体系仍存在不足,面临“无废”愿景与碳中和目标带来的挑战,亟待优化升级。
当前研究主要集中于绩效评价、价值核算和资源化技术等方面,缺乏对体系建设的系统性分析。为完善绿色低碳转型背景下的循环利用体系,本文梳理其发展现状与趋势,识别关键瓶颈,并围绕新能源固废、高分子废弃物、工业固废跨产业协同及城市多源废弃物耦合等领域,提出从源头减量、优化回收体系、强化资源化利用全过程管理的建设路径及发展建议,以期为我国废弃物循环利用体系建设提供参考。
我国废弃物循环利用的主要成效、发展趋势与重点领域
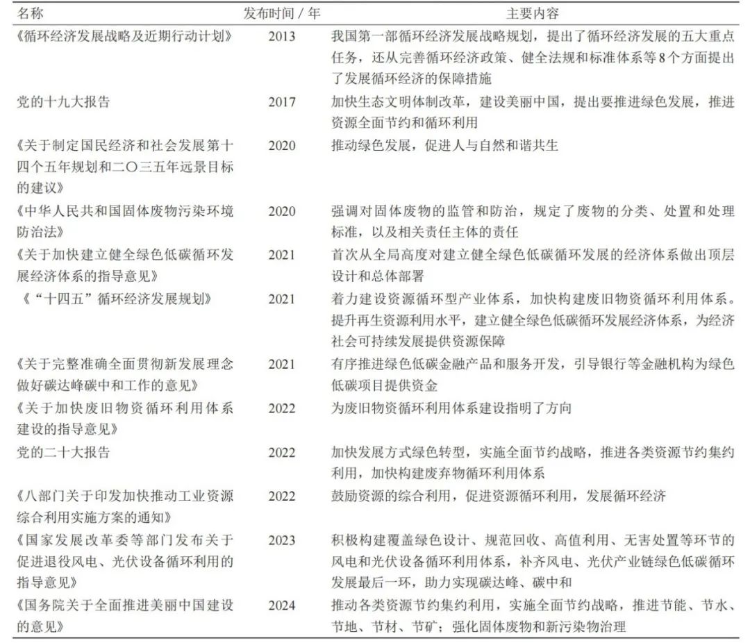
加快废弃物循环利用是我国绿色转型的重要举措。自2003年以来,我国持续推进循环经济发展,完善相关政策体系。废弃物循环利用作为核心内容,已形成较完善的政策框架,包括1部基础性法律、11部相关法律、6部以上行政法规、15部以上地方性条例及20余部部门规章,政策体系建设成效显著。近10年,我国发布的主要相关政策文件详见表1。
表1 近10年我国废弃物循环利用的相关政策文件

2. 废弃物循环利用有效支撑了国家资源保障与供应链安全
战略性资源包括原生资源和再生资源,其安全稳定供应至关重要。废弃物循环利用,尤其是新兴废弃物的回收,可提升关键资源利用效率,增强我国资源、能源及产业链安全。“城市矿产”开发成为可靠的资源补充渠道。预计到2030年,再生铜、铁、铝、铅对原生资源的替代率将分别超过46%、53%、25%和45%,大幅降低对外依存度。
3. 废弃物循环利用显著减少了资源消耗、污染排放和温室气体排放
循环利用显著减少资源消耗和污染排放。2021年,我国主要资源产出率较2012年提升58%,农用化肥使用量下降11.1%,秸秆综合利用率增长14%,单位GDP能耗和用水量分别下降26.4%和45%,大宗固废综合利用率提高16%,再生资源回收量达2012年的两倍以上。2021年,循环经济发展减少二氧化碳排放量约2.73×10⁹ t。预计到2050年,全球循环经济可使钢铁、水泥、塑料、铝等行业碳排放减少40%,成为“双碳”目标的重要支撑。
4. 废弃物循环利用有力推进了“无废城市”建设的新实践
“无废城市”建设依托废弃物循环利用。2018年,国务院发布《“无废城市”建设试点工作方案》,推动固废源头减量与资源化利用,减少填埋量,降低环境影响。2019年以来,我国“无废城市”试点示范模式基本形成。“十四五”期间,试点范围由“11+5”扩展至“113+8”,覆盖长三角、粤港澳大湾区、京津冀和成渝等重点区域,形成可推广的示范模式,如铜陵市的“无废矿山”、盘锦市的“无废油田”、徐州市与包头市的“废弃矿山生态修复”等。
5. 初步形成了“城市矿产”资源利用区域中心
“城市矿产”循环利用是废弃物资源化的重要环节。我国依托现有废旧物资交易市场,形成区域性资源集聚中心。2020年,我国废钢利用量达2.6×10⁸ t,替代62%品位铁精矿4.1×10⁸ t;建筑垃圾综合利用率50%;废纸利用量5.49×10⁷ t;再生有色金属产量1.45×10⁷ t,占国内总产量的23.5%。

(二) 我国废弃物循环利用的发展趋势
1. 低回收价值废弃物污染治理日益得到重视
一次性塑料制品、复合材料包装等低回收价值废弃物对生态环境和人类健康构成威胁。2019年我国塑料废弃量达6.3×10⁷ t,其中塑料袋、农膜、饮料瓶等一次性塑料产品年废弃量超2×10⁷ t,是“白色污染”主要来源。这类废弃物难降解、处理成本高、易造成二次污染,长期影响生态环境。国际社会正加强政策法规,推动其回收利用及替代产品研发。
2. 能源交通转型下的战略性金属供应风险凸显
风电、光伏发电、电动汽车等加速能源交通转型,提升了关键金属需求。2050年净零排放目标下,2020—2030年,稀土、钴、锂、镍、铜、锰等市场规模将增长6倍以上。然而,这些资源主要储于智利、印尼、澳大利亚、刚果(金)、中国和南非,而消费集中在美、中、欧,供应链安全挑战凸显。
3. 新兴废弃物回收利用面临全球绿色壁垒风险
部分国家以应对气候变化为由设立绿色壁垒,如欧盟2023年试行碳边境调节机制(CBAM),通过碳关税削弱非欧盟企业竞争力。我国钢铁、铝等产品面临压力,同时新能源汽车、锂电池、光伏产品出口突破万亿元,但退役新能源设备的回收仍需规范。欧盟《净零工业法案》《电池法规》和美国《清洁竞争法案》均强化循环利用要求,我国需加快推动废弃物资源化应对贸易壁垒。
4. 数字化技术在废弃物循环利用中的应用范围不断扩大
人工智能、大数据、物联网等技术正深度融入废弃物管理。大数据可优化回收布局,提高资源分配效率;物联网技术通过传感器实时监控废弃物处理过程,提升透明度并降低环境风险。同时,追踪废弃物流向,确保资源全程可追溯,有助于提升循环利用管理水平。

(三) 我国废弃物循环利用的重点领域
根据我国废弃物循环利用的现状与发展趋势,需聚焦解决新能源行业大规模发展带来的关键金属可持续性供给问题与废弃高分子材料污染问题,超前部署建立新兴固废综合循环利用体系;并从跨产业协同和多源废弃物耦合发展角度解决废弃物规模化、高值化循环利用的新问题。基于以上考虑,本文确定了新能源固废、废弃高分子材料、工业固废跨产业协同、城市多源废弃物耦合4个废弃物循环利用重点领域。
1. 新能源固废循环利用
“双碳”目标下,光伏、风电、动力电池等比重持续提升,预计2060年我国非化石能源占比超80%。随着设备退役规模增长,关键金属回收成本高,影响新能源装机扩张。回收体系布局需结合退役设备分布优化,同时加强污染控制、环境管理及政策支持。
2. 废弃高分子材料循环利用
我国高分子材料消费量和废弃量居全球前列,导致“白色污染”“黑色污染”等环境问题加剧。政府已发布相关政策规划,推动高分子废弃物回收利用和再生行业规范化,提高资源循环效率。
3. 工业固废跨产业协同利用
我国冶金、化工等行业进入成熟期,工业固废及建筑垃圾处于高位平台期。2011—2021年,我国工业固废利用量从1.5×10⁹ t增至2×10⁹ t,综合利用率提升至57%,但仍低于发达国家水平。当前产业链衔接不畅、技术创新不足,亟需推动跨行业协同利用,提升资源化效率。
4. 城市多源废弃物耦合利用
我国城市固废来源多元,包括生活垃圾、厨余垃圾、园林垃圾、污水污泥等,年产量超5×10⁹ t,尚未形成全链条耦合利用体系。当前城市垃圾处理设施分散、协同不足,制约绿色发展。未来需研发废弃物分类收集-智能收运-分质预处理及协同能源化-污染集中控制全过程的技术创新链条,形成城市多源废弃物协同处置系统性解决方案。

我国废弃物循环利用存在的主要问题
(二) 技术创新和研发力度不足
废弃物循环利用技术创新滞后,企业仍集中于低附加值应用,缺乏高效资源化技术。大宗工业固废、焚烧飞灰、农业废弃物等仍缺乏经济可行的处理方案,急需技术突破与综合管理提升。
(三) 废弃物循环利用的产业化缺乏可持续商业模式
循环利用产业化水平较低,部分技术经济性不足,企业缺乏转化动力。知识产权保护不足,技术多以商业机密形式存在,限制了推广应用。此外,现有技术转化平台功能有限,未能有效推动市场化应用。
(四) 标准认证体系不规范,智能化管控不足
当前循环利用标准体系存在定义不清、认证体系缺乏、信息化应用不足等问题。物联网、大数据等技术未被充分利用,分类回收与智能调配仍需优化,监管网络有待完善。
(五) 现有法律法规和标准体系建设的协同性不足
现行法律法规缺乏统筹,政策间衔接不畅,管理权责边界不清。废弃物分类、回收、处理的法律规定不完善,导致实际操作混乱,制约循环利用体系建设。需加强法规协调,提升管理效能。


《我国废弃物循环利用体系建设路径与发展建议》
(资料来源:中国工程科学,本文内容未呈现略有调整,若需可查看原文)

— 4 —
ChinaReplas2025
大会议程 | |
3月18日 |
大会报到 |
|
3月18日19:00-23:00 (全球同步) |
ChinaReplasT&P2025 第三届塑料污染防治理论与实践论坛 主题:关于塑料的哲学 详情查看链接:塑料迷局下的哲学思考 : “理论误区”Vs“实践困惑” |
3月19日全天 |
PlasFuture2025 塑料污染防治与回收再生论坛 主题:技术准备与政策突破 详情查看链接:2025年,塑料污染防治与回收再生的技术准备与政策突破 |
3月19日下午 |
ChinaReBaling2025 第四届塑料回收打包站与分拣中心论坛 主题:新模式、新装备 |
3月19日晚上 |
晚宴 金苹果颁奖 2024年塑料回收示范企业颁奖 |
3月20日全天 |
ChinaRePolyHP2025 聚烯烃(PE/PP)硬质包装循环论坛 主题:规模化的本质是效率 |
3月20日全天 |
ChinaRePolyFP2025 聚烯烃(PP/PE)软包装膜发泡材料循环论坛 主题:闭路循环的制度建设与商业实践 |
3月20日全天 |
ChinaRePET2025 PET循环论坛 主题:竞争优势的来源:工艺、装备、数字化的持续升级 详情查看链接:再生 PET 竞争优势的来源:工艺、装备、数字化的持续升级 | PET 循环论坛 · 苏州 · 3 月 20 日 |
CPRRA-DfR2025 中国国际塑料产品“为了回收的设计”大会 | |
3月21日全天 |
CPRRA-DfR2025 中国国际塑料产品“为了回收的设计”大会 主题:从自愿到责任,从技术到政策 |

识别上方二维码
本篇文章来源于微信公众号:废塑料新观察
推荐文章
-
ISCC PLUS,全称为 International Sustainability & Carbon Certification PLUS(国际可持续性与碳认证 PLUS),是全球循环经济领域公认最具权威性的认证体系之一。在塑料化学回收领域,ISCC PLUS 被誉为“国际通行证”。其通过严格的质量平衡核算机制,对废塑料从收集、热裂解到制成新塑料的全过程实施产销监管链追溯,确保“循环含量”可量化、可验证。该方法允许将化学回收原料与传统石化原料在同一生产系统中混合加工,并借助核算方式将“循环含量”分配至最终产品,实现从废塑料到新塑料的可信追溯。为助力企业精准把握政策机遇、系统掌握国际认证逻辑,中国合成树脂协会塑料循环利用分会(CPRRA)携手全球权威的国际可持续发展与碳认证体系(ISCC),于2026年3月24日在厦门翔鹭大酒店成功举办“ISCC PLUS化学回收认证基础培训”。本次培训特邀来自德国总部的ISCC高级项目经理 Berk Büyükbas 亲临授课,围绕可持续发展认证基础解析、ISCC PLUS溯源认证要求、产销监管链追溯方案及类型、质量平衡要...
-
3月25日-27日,厦门翔鹭国际大酒店将迎来两场行业盛会——ChinaReplas2026第33届中国国际塑料回收和再生大会(物理循环)与ChemRePlas2026第4届中国国际塑料化学回收和再生大会!现场究竟会有哪些重磅演讲嘉宾?快来一睹为快!(仅展示部分嘉宾企业,照片以实际提供为准,更多嘉宾关注现场大会。)— 1— ChinaReplas2026+ChemReplas2026整体活动议程△ ChemReplas第4届中国国际塑料化学回收和再生大会报名二维码△ ChinaReplas2026第33届中国国际塑料回收和再生大会(物理循环) 报名二维码— 2— 3月25日·化学回收3月25日,本次大会的重头戏——ChemRePlas2026第4届中国国际塑料化学回收和再生大会将正式举行。作为化学循环领域的权威交流平台,本次大会以“突破“技术+政策+商业化”的临界点”为主题,将深度探讨化学回收技术的商业化路径、政策标准、国际合作等热点议题,为推动塑料从“线性经济”向“循环经济”转型注入新动能。 时间:2026年3月25日8:30-17:10 地点:厦门·翔鹭酒店·G1层翔鹭厅 2026年3月25日 上午 一、开幕式 时间...
-
2026年3月26日,备受行业瞩目的塑料回收再生“金苹果奖”颁奖典礼在ChinaReplas2026(春季)第三十三届中国塑料回收和再生大会晚宴期间隆重举行。8家领军企业从激烈角逐中脱颖而出,分获各大奖项,以创新之力诠释循环经济的绿色价值。在热烈的掌声中,中国合成树脂协会塑料循环利用分会会长、同济大学生态文明研究所所长、国家发展循环经济部际联席会议专家委员会委员杜欢政,中国合成树脂协会塑料循环利用分会常务副会长王旺作为颁奖嘉宾,依次为获奖企业颁发奖杯与证书。海洋塑料“金苹果奖”广东丽诺新材料科技有限公司 凭借“海洋塑料垃圾的重生之旅——十五运会美丽吉祥物”项目荣获该奖项。 获奖理由: 十五运会美丽吉祥物纪念品以粤港澳大湾区净滩废塑料为原材料,经丽诺公司专业加工并获OBP国际认证及广东碳标签,兼具环境、商业价值,是无废理念与绿色创新的具象化体现。高品质再生“金苹果奖”浙江吉信资源循环科技有限公司 凭借“车到车闭环回收应用循环材料”项目荣获该奖项。 获奖理由: 车到车闭环回收模式以汽车保险杠为前端原材料,经多道前处...





