中东局势冲击下,泰国率先出台紧急措施加速塑料循环回收进程
随着中东局势持续紧张,全球能源与石化供应链剧烈波动。作为东南亚重要的塑料加工中心和枢纽,泰国正通过强化“生物-循环-绿色”(BCG)经济模式,试图在缓解成本压力的同时,重塑其国内塑料循环回收生态系统。
地缘冲突引发原料危机,再生塑料成为“避风港”:受以色列、美国与伊朗之间持续冲突的影响,全球包装供应链遭遇严重冲击。自今年2月底以来,原生塑料颗粒的价格涨幅已超过30%-40%。这一波动直接推高了包括聚乙烯(PE)、聚丙烯(PP)及低密度聚乙烯(LDPE)在内的关键原材料成本,而这些材料是食品包装、保鲜膜及个人护理用品不可或缺的底材。
泰国工业部长 Varawut Silpa-archa 对此发出警告:“塑料颗粒价格的攀升已传导至终端消费市场,直接推高了食品、饮料及日常消费品的零售价格,加重了民众的财务负担。”在这种背景下,发展本土再生塑料颗粒(rPlastic)生产不再仅仅是环保诉求,更成为了泰国抵御国际原材料市场波动、确保供应链安全的战略选择。

Varawut先生旨在通过环保措施解决塑料短缺问题,包括回收未使用的塑料
尽管泰国每年产生超过 270万吨的塑料垃圾,但目前的回收利用率仅为25%左右。绝大部分塑料废弃物仍以填埋方式处理,不仅造成了严重的环境负担,也意味着巨大资源价值的流失。为了改变这一现状,泰国工业部正联合商务部、自然资源与环境部以及卫生部,并广泛动员私生部门力量,采取以下关键行动:
升级回收技术:引入更先进的物理与化学回收工艺,提升再生材料的质量与安全性,使其能够进入高价值包装市场。
刺激市场需求:通过政策引导,鼓励下游制造商在产品中提高再生比例,创造更稳定的再生材料市场需求。
完善前端分类:部长呼吁全民参与家庭垃圾分类,确保高质量的塑料废料能进入回收系统,减少二次污染造成的资源浪费。
此次政策推力是泰国“生物-循环-绿色”(BCG)经济模型的核心组成部分。该战略鼓励制造商采用增值技术,在最小化环境损害的前提下,实现产出的最大化。泰国工业联合会(FTI)代主席表示,工业界已承诺致力于减少塑料污染,并推动石化产业向高附加值产品(HVA)转型。与此同时,“塑料与垃圾可持续管理公私合作伙伴关系”(PPP Plastic)也持续关注原油衍生塑料原料的成本变动,认为加强塑料废弃物资源化利用是缓解企业成本压力的唯一出路。
泰国的举措反映了当下资源稀缺型国家的一种普遍共识:循环经济不仅是绿色议题,更是国家安全议题。 随着再生塑料技术的成熟与政策红利的释放,泰国循环回收产业有望在危机中完成从“粗放处置”向“精准循环”的跨越式发展。

本篇文章来源于微信公众号:废塑料新观察
推荐文章
-
信息咨询,老朋友请联系工作人员,新朋友请扫码咨询电话:18901309935(微信同号)本篇文章来源于微信公众号:废塑料新观察
-
2026年4月9日,美国食品药品监督管理局(FDA)正式向张家港宝塑机械签发无异议函(No Objection Letter, NOl),确认其二次回收工艺生产的食品级回收高密度聚乙烯(rHDPE)在指定用途下的适用性。这标志着宝塑机械在塑料高值再生化回收与食品接触材料领域取得重要技术认可。— 1 —FDA无异议函核心内容 该函件指出,FDA已审阅宝塑机械提交的二次回收工艺及相关支持资料。FDA认定:宝塑机械对原料的控制以及PNC 3411中所描述的回收工艺,预期能够生产出适用于指定用途且纯度合适的rHDPE,前提是所用原料来源于符合食品接触要求的制品,并遵守21 CFR 177.1520及所有其他适用授权。 授权用途: 回收材料:rHDPE(再生高密度聚乙烯) 最高使用比例:100% 最终制品类型:HDPE容器 接触食品类型:食品类型VIII(包括生水果、生蔬菜、带壳鸡蛋) 使用条件:条件E、F、G 条件E:室温填充和储存(容器内无热处理) 条件F:冷藏储存(容器内无热处理) 条件G:冷冻储存(容器内无热处理) — 2 —宝塑机械食品级再生工艺核...
-
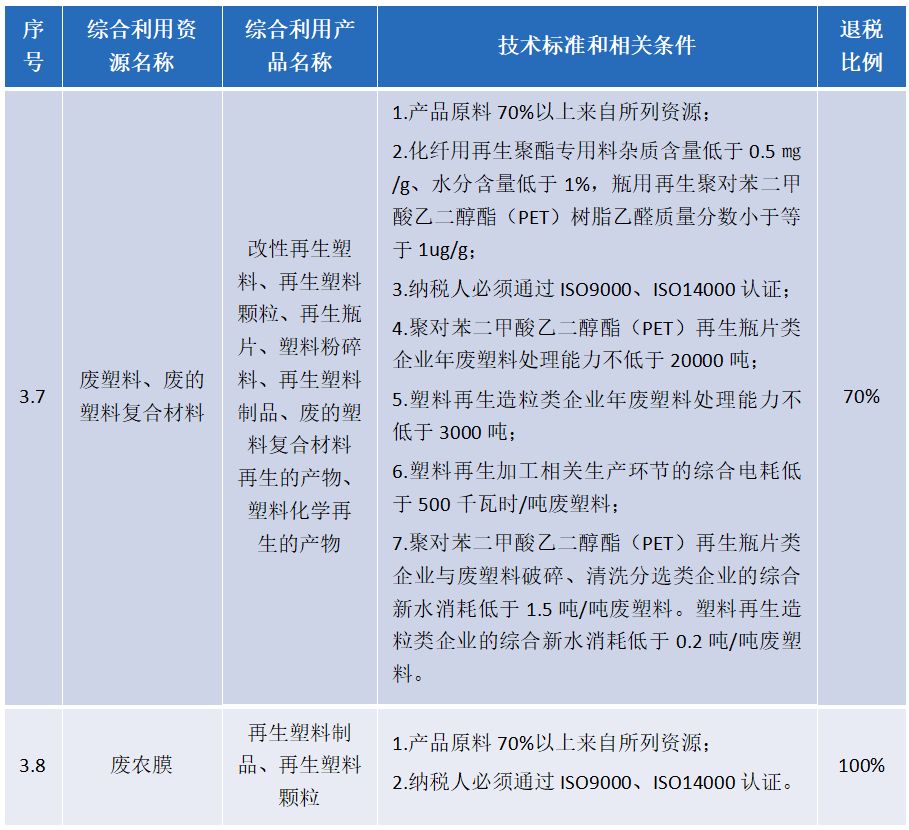
废塑料企业入选工信部废塑料综合利用行业规范条件企业名单(行业 “白名单”),是国家对企业规模、工艺、环保、能耗、安全全维度的权威认定,是企业从 “合规生存” 迈向 “高质量发展” 的核心通行证。 — 1 —资质背书: 国家级权威认证,撕掉 “散乱污” 标签 白名单是废塑料行业最高等级合规凭证,证明企业生产布局、装备水平、环保治理、资源利用均达到国家规范标准,彻底摆脱行业负面印象,树立规范、绿色、高值化标杆形象,在政府采信、金融授信、产业链合作中具备无可替代的公信力。 — 2 —政策红利: 优先享扶持,降本增效更显著 优先纳入循环经济、绿色技改、资源综合利用等专项资金支持范围,获取财政补贴与奖励;(个别省份对通过国家废塑料综合利用规范条件的,给予专项补贴。) 享受绿色信贷、低息贷款、税收优惠,融资门槛降低、成本大幅下降; 依据《财政部 税务总局关于完善资源综合利用增值税政策的公告》(2021 年第 40 号),入选白名单是享受增值税即征即退的核心前提,具体优惠如下: — 3 —市场壁垒: 抢占优质订单,锁定长期合作 ...





