全球首次!巴斯夫、三菱化学、科思创......七家巨头组成联盟,聚焦于这一材料!
大进军——技术突破+政策突破
倒计时 3 天
近日,三菱化学集团(MCG 集团)宣布,全球影响力联盟 (GIC) 是一个旨在实现低碳未来的全球化学品制造商平台,三菱化学是该联盟的唯一日本成员,该联盟于2025年2月启动了一项试点项目,以建立回收报废车辆 (ELV) 塑料的供应链。该项目由来自化学和回收行业的七家公司共同努力:三菱化学集团、巴斯夫、科思创、利安德巴塞尔、沙特基础工业公司、苏伊士(SUEZ)、Syensqo。这是全球公司首次合作建立欧洲ELV塑料回收供应链。

在这个试点项目中,负责回收过程每个阶段的公司和组织将合作从100辆报废汽车中去除塑料,并将其分为10种聚合物类型。然后,参与的化学品制造商将根据聚合物的具体特性,评估回收这些聚合物的可行性。
该计划将解决欧盟报废汽车法规带来的关键挑战,该法规提倡到2030年,新车中25%的塑料必须来自再生材料,其中25%来自闭环回收(来自报废汽车)。该试点旨在验证能够实现这些目标的解决方案的可扩展性,确保产生重大影响并减少目前对填埋和焚烧的依赖。
通过优化工艺和获得更纯净的聚合物馏分,该试点将为满足监管要求提供切实可行的见解。此外,它还将展示可在全球范围内应用的可扩展、可持续商业模式的潜力。根据试点结果,目标是实现各种汽车塑料的大规模闭环回收系统。
预计该试点项目将产生宝贵的数据,以指导更广泛的行业采用。试点结束后,该项目将重点在欧洲地区扩大规模,并扩展到其他主要ELV塑料回收和生产市场。
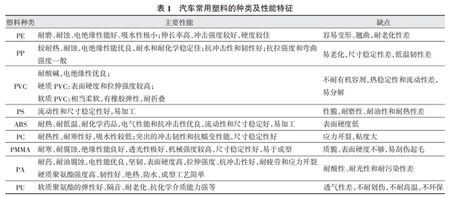
汽车常用塑料的种类及性能特征见表1。

汽车上应用的塑料主要是PE、PP、PVC、PS、ABS、PC、PMMA、PA和PU,其他会用到的塑料还包括PET、PPS、POM、PPO、PI、PES和PSU等。
其中,PP综合性能优良,是汽车用塑料中用量最大的,其次,PE、PVC、ABS、PC的用量占比也不低。此外,在实际应用过程中,还常常会使用塑料合金,例如ABS、PC这两类塑料往往还会以PC/ABS共混合金的形式使用。常见塑料在汽车上的应用见表2。
表2 常见塑料在汽车上的应用

不同种类塑料之间的熔点、流动性等物性和彼此相容性差异较大,从而导致不同种类塑料通常无法混合加工成型,且混合后制备的塑料制品易出现分层,制品性能较差。报废汽车塑料种类多,对其进行分类回收是可实现报废汽车塑料资源化利用的必要前提。
根据现有常用的报废汽车拆解工艺,报废汽车塑料的回收方案主要是按零部件进行拆解和分类回收,若采用的拆解工艺不同,可回收的塑料零部件的种类及其完整性会有所不同。
报废汽车塑料按零部件类别回收主要包括保险杠、大灯、尾灯、内饰板、散热风叶、仪表盘、散热器水箱塑料、燃油箱等,回收的报废汽车塑料零部件大体上可分为外饰件、内饰件和功能件三大类,表3为报废汽车塑料的分类。
表3 报废汽车塑料的分类

拆解企业如采用较为精细的拆解工艺,在报废汽车拆解过程中,基本可实现保险杠、大灯、尾灯、汽车散热风叶、散热器水箱塑料、水壶、塑料燃油箱等主要废塑料零部件的分类回收,其余废塑料件一般不再做现场分类,会按混合塑料进行统一收集和销售。
若采用机械拆解,回收的塑料零部件会被破坏,一些细小的废塑料零部件很难回收,大部分废塑料零部件都按混合塑料统一收集和销售,甚至还有很多废塑料零部件被混入一般废物被送去焚烧处理。
相比精细拆解,机械拆解回收的废塑料零部件种类要少,回收率更低,但回收效率高。无论采用精细拆解或是机械拆解,目前多数拆解企业受限于报废汽车拆解量低、人工分拣成本高和无塑料鉴别相关技术和人才等原因,通常不会再对废塑料零部件进一步拆解和分类,也不会对同一类废塑料零部件再按不同材质进行区分和鉴别。
然而回收的单一种类的报废汽车塑料的价格要远高于混合料的价格,如没有对报废汽车塑料进行精细分类回收,则无法发掘出更多的回收价值和经济效益。(来源:中国化工信息周刊)
时间 |
安排 |
|
3月18日 全天大会报到 |
华芳金陵酒店一楼大堂,本地企业参观 参观企业:江苏贝尔机械股份有限公司、瑞欧刀具(江苏)有限公司、江苏普瑞机械有限公司 (下午13:00大堂集合) |
|
3月18日 19:00-23:00 (全球同步,线上会议) 腾讯会议号:168-290-835 |
ChinaReplasT&P2025第三届塑料污染防治理论与实践论坛 主题:塑料的哲学:技术领先与文明滞后 |
|
3月19日全天 四楼群芳AB厅 |
PlasFuture2025塑料污染防治与回收再生论坛 主题:大进军-技术突破+政策突破 |
|
3月19日下午 四楼群芳C厅 |
ChinaReBaling2025第四届塑料回收打包站与分拣中心论坛 主题:新模式、新装备 |
|
3月19日晚上 二楼华芳厅 |
晚宴 金苹果颁奖 2024年塑料回收示范企业颁奖 |
|
3月20日全天 四楼群芳AB厅 |
ChinaRePET2025PET循环论坛 主题:竞争优势的来源:工艺、装备、数字化的持续升级 |
|
3月20日上午 四楼群芳C厅 |
ChinaRePolyHP2025聚烯烃(PE/PP)硬质包装循环论坛 主题:规模化的本质是效率 |
|
3月20日下午 四楼群芳C厅 |
ChinaRePolyFP2025聚烯烃(PP/PE)软包装膜发泡材料循环论坛 主题:闭路循环的制度建设与商业实践 |
|
3月21日全天 二楼金陵A厅 (独立会议,单独报名) |
CPRRA-DfR2025中国国际塑料产品“为了回收的设计”大会 主题:可回收再生设计标准和技术体系建设 |
本篇文章来源于微信公众号:废塑料新观察
推荐文章
-
2026年3月26-27日点击上图报名,咨询:189013099352月5日 – 鲁姆斯(Lummus Technology)和住友化学联合宣布,其高效的聚甲基丙烯酸甲酯化学回收技术(PMMA-CR)正式实现商业化。此举建立在鲁姆斯与住友化学于2024年5月首次宣布的战略合作伙伴关系之上,双方将共同开发并商业化支持石化价值链循环经济和碳中和社会的技术。— 1 — 合作详情鲁姆斯总裁兼首席执行官Leon de Bruyn表示:“通过融合鲁姆斯的工艺专长与住友化学的材料创新能力,我们提供了一套可规模化扩展、经济可行的PMMA回收解决方案。该解决方案为我们的客户提供了一条清晰的途径,帮助他们减少浪费、降低排放,并从回收材料中挖掘新的价值,从而将可持续发展转化为竞争优势。”住友化学高级常务执行董事Seiji Takeuchi表示:“我们很荣幸与值得信赖的合作伙伴鲁姆斯携手,将这项创新的PMMA-CR技术推向市场。通过商业许可,我们将助力实现PMMA的循环再生,为构建循环经济做出贡献。”自2024年建立合作关系以来,鲁姆斯和住友化学在PMMA-CR技术的研发和商业化方面取...
-
点击上方海报,报名参会 会议咨询:18901309935(微信同号) 在2月4日立春的2026新年演讲中,中国合成树脂协会塑料循环利用分会常务副会长、《废塑料新观察》主编王旺指出行业正站在AI、石化、规划衔接、经济新旧赛道与全球格局变化的“多重奇点交汇处”,亟需打破旧逻辑、适应系统性变革。(详情:塑料循环,站在多重奇点的交汇处 | 王旺直播回顾1)王旺进一步聚焦于行业在实践层面遭遇的十二重激烈矛盾,揭示出理想与现实、政策与市场、技术与制度之间的深层张力,呈现出塑料循环“下半场”转型的复杂性与紧迫性。01 前端回收理想闭环难成“理想闭环”与“现实断链”的冲突。分类回收在理论上应形成资源循环,现实中却往往在收集、分拣环节“断链”。材料回收与低值焚烧并存,先进分选技术与人工捡拾同在,资源闭环远未建成,这是行业基础层面的根本矛盾。02 中端加工:路径选择与经济效益物理回收(往往降级)与化学、生物回收(可原级升级)的技术路线选择。低端循环虽易但价值低,高端循环虽好但成本高、技术门槛高。技术装备需要持续迭代,而原有投资可能成为沉没成...
-
2026年3月26-27日点击上图报名,咨询:18901309935在循环经济模式的推动下,塑料的回收与再生正变得越来越重要。塑料回收的过程中,再生树脂的异味始终是行业面临的重大课题。这一问题在再生烯烃类树脂(如rPE、rPP和rHDPE)中尤为突出。Easypure除味系统是Piovan针对这一问题,向市场提供的创新解决方案。通过高温气流加热除味料斗内的再生树脂,同时利用该气流作为载体有效剥离挥发性有机物及污染成分。模块化设计支持500kg/h、700 kg/h、1000 kg/h、2000 kg/h及更高的处理能力。 — 1 — Easypure - Odor Minder 气味检测器Odor minder 气味检测器是一款紧凑设备,可以直接安装于EPH除味料斗,其组成包括: 配备自动清洁功能的自动采样泵 专用主板(带2个以太网端口,用于与PLC和HMI通信) 高灵敏度传感器模组 Odor minder 气味检测器能实时提供物料气味状态的定性数据,指导操作人员优化除味工艺,从而实现节能和增效。— 2 — Easypure – ESP单元ESP单元可根据再生树脂的处理产能和除味工艺的需求提供相应气流。加热功能由集...





