从0到1,再造废塑料油田:原理、应用、技术参数、产品全面评述
2023 年全球塑料产量超过 4.3 亿吨,中国初级形态塑料产品达 1.19 亿吨、塑料制品 7500 万吨。2022 年中废塑料量达 6300 万吨,回收率约 30%,其中大量低值废塑料通过填埋或焚烧处理,造成资源浪费和环境污染。低值废塑料以包装类塑料为主,主要包括聚乙烯(PE)、聚丙烯(PP)、聚氯乙烯(PVC)、聚苯乙烯(PS)等。物理回收对占全球废塑料总量约 40~70%的低值废塑料适用性有限,亟需发展化学回收技术实现废塑料的高价值利用。
本文系统介绍全球低值废塑料组成、化学回收的主要工艺及原理评述、规模化商用的 Plastic Energy、Quantafuel、Honeywell UOP UpCycle、ExxonMobil Exxtend、Nexus Circular 的工艺技术、技术参数、产品质量等情况。

1、低值废塑料组成
2、化学回收原理与评述
2.1 热裂解
2.2 催化裂解
2.3 加氢裂解
2.4 解聚
2.5 气化
3、工艺技术详述
3.1 Plastic Energy
3.2 Quantafuel
3.3 Honeywell UOP UpCycle
3.4 ExxonMobil Exxtend
3.5 Nexus Circular
4、参考文献
低值废塑料组成

化学回收原理与评述









工艺技术详述











ChinaReplas2025化学循环专区
9月3-5日·浙江宁波
为了展示化学循环技术的核心价值与产业化成果,推动化学循环产业的快速发展,Chinareplas2025第8届中国国际塑料循环展特别策划了化学循环专区。旨在促进产业链上下游企业精准对接,加速技术转化与商业合作。

老朋友请联系工作人员,新朋友请扫码咨询
咨询电话:18901309935

参考文献
5_Panel-Discussion-–-Shaping-Recycling-Targets-and-the-Role-Certification-Embodies-–-Shannon-Milburn-ExxonMobil-US.pdf
BASF signs agreements with New Energy for uptake of pyrolysis oil derived from waste tires and for a joint feasibility study.pdf
BASF化学回收的ChemCycling® 的生命周期评估 (LCA)(2023).md
BASF-LCA_ChemCycling_Executive_Summary.pdf
BASF“化学循环”项目之环境影响全生命周期评价 2020.pdf
BASF ChemCycling Environmental Evaluation by Life Cycle Assessment (LCA) 2020.pdf
2015-Plastics-to-Fuel-Project-Developers-Guide-The American Chemistry Council.pdf
Advanced Thermal Treatment of Municipal Solid Waste February 2013.pdf
ChemicalRecycling_Plastics Europe-translation.pdf
advanced-recycling-australia-plastic-waste-Australia’s National technologies to address Australia’s plastic waste 2021.pdf
Chemical_Recycling_and_Mass_Balance_explained-plastics Europe-translation.pdf
Chemical_Recycling_and_Mass_Balance_explained-plastics Europe.pdf
ChemicalRecycling_Plastics Europe.pdf
ExxonMobil’s advanced recycling takeback programs leverage Exxtend™ technology and value chain collaboration_white_paper_mastroleo_april_2024.pdf
CE_Delft_2P22_Verkenning_chemische_recycling_Update2019.pdf
Agilyx-Plastic recycling technology for a sustainable future-Company-Presentation-11-November-2024.pdf
honeywell-uop-upcycle-plastics-recycling.pdf
Life-Cycle Assessments of Chemical Recycling An overview Focus on Carbon Footprint BASF 2023.pdf
Nexus-Circular-Automotive-One-Pager.pdf
2024构建循环生态探索消费后塑料污染治理的中国方案 CPCIF-IPE.pdf
Nexus-Circular-Carpet-One-Pager.pdf
Nexus-Circular-Comparison-of-Pyrolysis-Based-Recycling-with-Solid-Waste-Management.pdf
Nexus-Circular-Hauling-Economics-One-Pager.pdf
Nexus-Circular-Solution-to-Plastic-Challenge-Case-Study.pdf
Nexus-Circular-Hygiene-One-Pager.pdf
Nexus-Circular-Revolutionizing Recycling in the Hygiene Sector Fostering Sector-wide Collaboration to Transform Waste into Resources By Christy Sapp and Kim Evans.pdf
CE_Delft_2P22_Verkenning_chemische_recycling_Update2019-translation.pdf
Nexus-Circular-Transportation-Manufacturing-One-Pager.pdf
PE_TheFacts_24_digital-1pager-translation.pdf
PE_TheFacts_24_digital-1pager-2024 Plastics Europe AISBL.pdf
NLCRC-Making-Automotive-Related-Packaging-Sustainable.pdf
PMT-Sustainability-Plastics-honeywell UpCycle.pdf
Summary-of-Plastic-to-oil-Plants_EEC_Kai-Sun.pdf
PRB_CE-Working-Group_ToR_2024.pdf
What-Nexus-Circulars-Pyrolysis-Process-Is-and-Isnt.pdf
QMRE-Plastic-Solution-Summary.pdf
巴斯夫关于废塑料化学回收的观点.md
废塑料化学回收路径和产业机遇2025(石油和化学工业规划院 张海桐).pdf
THE MATURITY OF C AND ITS RELEVANCE IN THE PLASTICS VALUE CHAIN-CASE HUHTAMAKI-2024.pdf
废塑料化学循环综合性研究报告中文版20240419.pdf
废塑料污染控制技术规范.pdf
https://www.basf.com/global/en/media/news-releases/2020/09/p-20-287
https://plasticseurope.org/sustainability/circularity/recycling/chemical-recycling/
笔记《化学回收的ChemCycling® 的生命周期评估 (LCA)》
https://www.honeywell.com.cn/news-events/newsroom/news/2024/08/news20240819_1
核技术用于控制塑料污染-国际原子能机构2021.pdf
USPTO-11952545-Nexus-Broad-Oil-美国Nexus circular.pdf
USPTO-11891518-Nexus-Narrow-Wax-美国Nexus circular.pdf
https://www.recyclingtoday.com/news/exxonmobil-plastic-pyrolysis-chemical-recycling-texas-additional-capacity/
https://www.exxonmobilchemical.com/en/exxonmobil-chemical/sustainability/advanced-recycling-technology/mass-balance-attribution?utm_source=google&utm_medium=cpc&utm_campaign=chemical_exxtend&ds_k=&gclsrc=aw.ds&&ppc_keyword=exxonmobil%20exxtend%20technology&gad_source=1
笔记《巴斯夫关于废塑料化学回收的观点》
https://www.basf.com/global/en/media/news-releases/2020/09/p-20-311
惠城环保-炼化危废物资源化专家,塑料裂解回收产业化先驱-民生证券报告2024.pdf
新塑料经济-重新思考塑料的未来催化行动-艾伦·麦克阿瑟基金会2018.pdf
苏州生活源软塑料废弃物化学循环项目报告-德国国际合作机构(GIZ)2024.pdf
USPTO-11964315-Nexus-Oil-Wax-Blend-美国Nexus circular.pdf
USPTO-11884884-Nexus-Broad-Wax-美国Nexus circular.pdf
Sustainability-Report-2022.pdf
kjetil-bohn_quantafuel_oslo-22-march-2018_without-video.pdf
Plastic Energy_CHEMICAL RECYCLING IN PRACTICE.pdf
plastic_waste-to-energy_spanner_re2_gmbh.pdf
GPG-292-Energy-in-Plastics-Processing.pdf
Adela-Putinelu-Head-of-Policy-Plastic-Energy-Ltd.-UK-Plastic-to-Plastic-Chemical-Recycling.pdf
ZWE_Nov24_FiftyYearsChemicalRecycling_FullOverview.pdf
Company presentation QUANTAFUEL ASA 12 January 2022.pdf
PLASTICS INDUSTRY ENERGY BEST PRACTICE GUIDEBOOK.pdf
Plastics_Carlos_Monreal_-_BIR_2023.pdf
exxtend_overview_factsheet_issue_en.pdf
exxtend_white_paper_mastroleo_april_2024.pdf
Plastic-Energy-Sustainability-report-2021-1.pdf
5_Panel-Discussion-–-Shaping-Recycling-Targets-and-the-Role-Certification-Embodies-–-Shannon-Milburn-ExxonMobil-US_250607182554.pdf
What-Nexus-Circulars-Pyrolysis-Process-Is-and-Isnt_250607182554.pdf
More_Recycling_Lies_IB_25-02-A_07_locked.pdf
Advanced-Recycling-White-Paper-Phase-2.pdf
Nexus-Circular-IFJ-Article.pdf
https://plasticenergy.com/technology/
https://nexuscircular.com/our-technology/
https://www.theguardian.com/us-news/2023/apr/10/exxon-advanced-recycling-plastic-environment
https://enerkem.com/solution/technology
BACK TO THE FUTURE RE-IMAGINING SYNGAS AS A SUSTAINABLE PLATFORM FOR THE CIRCULAR ECONOMY Dr. Peter J. Nieuwenhuizen 2020.pdf
2023-07-13-Enerkem-Mission-Innovation-Canada_Enerkem-vFIN.pdf
Marie-Hélène-Labrie 2015.pdf
ENERKEM INTRODUCTION 2022.pdf
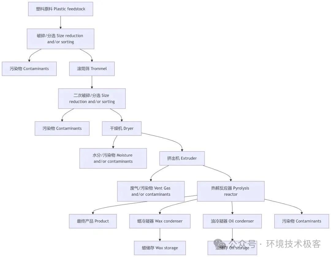
图片《Plastic Energy 工艺流程图.jpg》
https://www.eep.ebara.com/en/business_technology/technology_3.html
文章来源:环境技术极客
本篇文章来源于微信公众号:废塑料新观察
推荐文章
-
2026年3月26-27日点击上图报名,咨询:18901309935步入2026年,巴西塑料包装行业迎来了一个关键的政策转折点。根据巴西政府最新颁布的第12.688号法令,所有投放市场的塑料包装必须包含至少22%的再生材料(PCR)。然而,根据咨询机构Maxiquim为巴西软包装工业协会(ABIEF)调研的最新数据显示,尽管该行业产值在增长,但在再生料的应用比例上仍面临严峻挑战,尤其是软包装领域,目前仅处于5%的低位。 — 1 — 市场规模稳增,但产能利用率承压2025年,巴西软包装行业展现了较强的经济韧性。全行业年收入达到401亿雷亚尔(约合65亿欧元),较2024年增长6.2%。尽管产值上升,但实际产出量却略有萎缩,总产量为232.1万吨,同比下降0.5%,表观消费量也下滑了0.9%。 目前,巴西软包装行业的年装机容量为329.7万吨,但产能利用率仅为70.4%。ABIEF主席爱德华多·贝尔科维茨(Eduardo Berkovitz)指出,这一数据反映了在中等经济增速和高利率环境下,企业面临的闲置产能压力及利润空间受挤压的现状。 — 2 — 再生料缺口:理想与现实的鸿沟在巴西塑料循环经济...
-
2026年3月26-27日点击上图报名,咨询:18901309935绿色循环与食品级安全,已成为塑料再生行业的核心趋势。面对日益严格的市场需求和环保标准,张家港宝塑机械携全新一代高效能三排气造粒线亮相ChinaReplas第33届中国塑料回收和再生大会,以创新技术为行业带来更具竞争力的食品级再生标杆解决方案。— 1 — 三级排气深度净化,短历程高效脱挥宝塑机械最新研发的这套设备,是专为实现高品质食品级塑料再生而设计的标杆解决方案。其核心创新在于将三级真空排气系统高度集成于第二级主机,并配合独特的短螺杆设计,在极短的物理空间和热历程内完成深度净化。这一设计不仅大幅提升了脱挥效率,还有效避免了材料因长时间受热而降解,确保再生粒子的品质稳定、性能优异,满足食品级应用的严苛标准。— 2 — 过滤技术革命:零损耗,高精度在熔体过滤环节,宝塑机械采用下一代全自动网带换网器替代传统激光过滤器,带来两大突破: 过滤精度高达200目,能够有效去除微小杂质,满足高纯净度要求; 熔体损失率低于0.5%,真正实现近乎零损耗的高效过滤。 同时,全套螺筒采用水...
-
作为行业内的重磅奖项,“金苹果奖”旨在发掘和表彰那些在塑料循环经济领域做出突出贡献的企业与创新成果,见证循环力量的崛起与成长。 经过前期报名与初步筛选,8家企业成功入围ChinaReplas2026塑料回收和再生“金苹果奖”候选名单。他们凭借各自在技术、模式或实践中的亮眼表现,率先站上舞台,接受行业与公众的检阅。 接下来,我们将启动网络投票,诚邀广大网友与业内专家共同参与,见证这些在塑料回收与再生领域中璀璨的“金苹果”。 1广东丽诺新材料科技有限公司名称:海洋塑料垃圾的重生之旅--十五运会美丽吉祥物 入围:海洋塑料“金苹果奖”2025年,在广东省生态环境厅联合多部门开展的“减塑降碳,美丽全运”系列公益活动中,8000余名志愿者在粤港澳三地累计清理海洋垃圾8000多公斤,覆盖80多公里海岸线。这些原本威胁海洋生态的塑料废弃物,经广东丽诺公司依托OBP趋海塑料国际认证进行专业回收处理,历经分拣、清洗、改性造粒等多道工序,最终转化为安全合格的再生ABS塑料颗粒,并制作成2025只以十五运会吉祥物“喜洋洋”为主体的美丽吉祥物纪念品。 ...







